石器时代在觉醒游戏中,装备精灵其实就是装备技能。装备精灵有很多种,不同的装备精灵代表不同的技能。这些技能在实战中有强大的作用。相信还是有很多玩家不了解装备精灵。这里/[k4/]给大家带来装备精灵详情的介绍。有兴趣的朋友一起来看看吧。
石器时代觉醒装备精灵怎么玩
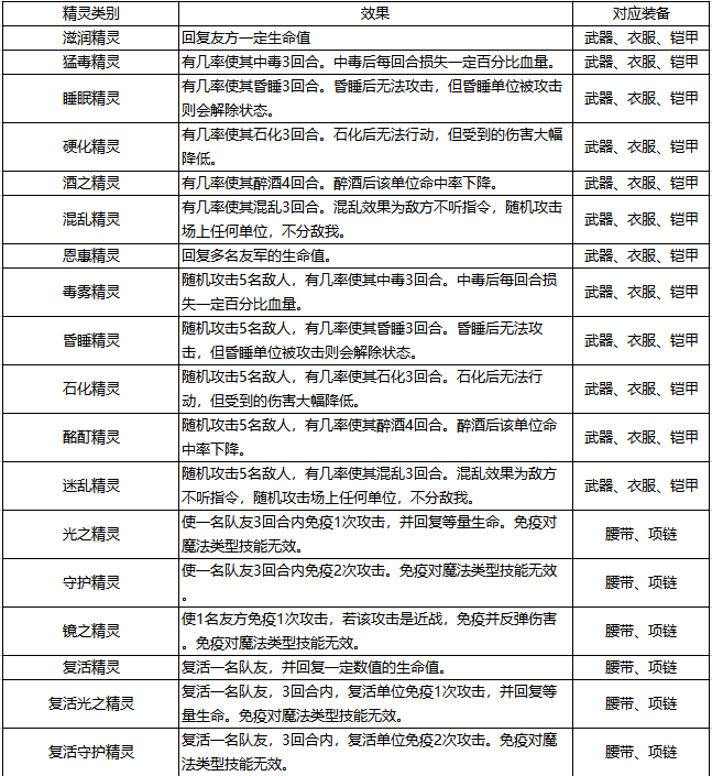
一、设备精灵类型
前面说的装备精灵就是装备技能,所以很好理解。这里主要说一下类型。石器时代:觉醒中的精灵共有31种,这里为大家整理了每一种精灵的效果!具体如下:
二、装备的选择精灵
1。装备精灵的选择主要看技能效果。先确认一个点,尽量不要重复单个角色精灵的装备。比如武器和衣服有相同的装备精灵,只有一个装备精灵可以有效。所以不要重复装备精灵,战斗中会有更多的技能可以使用。
2。其次是装备精灵的搭配策略,可以带一个元素精灵,主要是提高自身的元素克制效果。其次,根据角色定位做出选择。如果角色定位是辅助控制,优先考虑控制型精灵,比如石化、睡眠、醉酒等等。石化效果更好,虽然可以减伤,但是控制效果更强。
3。如果是辅助治疗的方向,可以采取风度+保湿+复活+净化的组合,团体选风度,单体选保湿。如果队友被指责被打败,也有复活队友的能力!很多人会把重点放在恢复和控制上,这在单人战斗中是可能的。如果是中后期的团队PVP,控复分离可以更有效的提高团队的续航能力。
4。如果角色以输出定位为主,那么精灵的搭配以输出为主,防守处理为辅。暴毒+石化+毒雾是个不错的选择。有些玩家喜欢睡觉。如果睡觉,记得释放后不要使用群攻,否则会清除对手的睡眠状态。因为玩家最多可以搭配7件装备精灵,输出定位也可以带一些辅助精灵,比如复活,守护等。固定暴力输出团队的精灵搭配也可以从这方面入手。大家主要输出精灵,每个人的剩余装备位置搭配不同的辅助精灵相互配合战斗。然而,这种策略在大多数情况下是不够的,所以需要尽快完成。
三。摘要
装备精灵的效果非常明显,非常重要。在匹配球员的时候,需要根据战斗情况、团队情况和自己的定位来慎重选择。也可以多准备一些装备,以应对不同的战斗情况。
以上是轻轻松松宇宙最强编辑铺整理带来的石器时代觉醒装备精灵详情的介绍。更多相关游戏攻略请关注!

现实赛跑者
暴走监狱
沙城争霸追梦火龙
荒野猎豹模拟器
陆军卡车2021
城市英雄保卫战
城市道路建设模拟3D
动作跑步比赛
治愈音符
僵尸消消消


